香港保险产品给我们固有的印象是长期分红,长期持有,终身规划,有朋友就问我香港账户有一些闲置资金,有没有短期的,又可以保本保息,而且提取灵活,收益还高的理财产品,像国内的余额宝一样,以往的时候我会直接回答“想的美”,不过现在还真有这样一款产品,就是香港泰禾人寿的月月丰收2入息计划。这个产品可以现金分派利息到银行账户,配合长期保单付款,让你的闲置资金充分利用起来。

香港泰禾人寿推出新升级产品「月月丰收2」,投保后第二个月立即派息、超短回本期、前三年保证收益高达4%,短平快、收益高,美元版余额宝!
香港泰禾人寿月月丰收2产品特点

1、持久高额入息
- 持久入息:只需两年保费,保证每月派发入息至受保人130岁。可无限次更换受保人,缔造永恒入息;
- 高额入息:保障期内派发每月入息,首三年保证派发高达4%;

2、至短年期
- 供款期特短:供款年限短,只有2年保证供款年期;
- 特高预缴年率:预缴保费以5.5%保证年利率积存,一笔过预缴全期保费节省资金;
- 回本期快:如选择预缴保费,保证3年回本。

3、无限传承
- 可自选后续受保人:当受保人不幸离世,指定后续受保人实时成为保单新受保人,无惧突发转变延续保障;
香港泰禾人寿月月丰收2产品一览表

香港泰禾人寿月月丰收2案例演示
陈先生(45岁)总保费50万
陈富有先生(45岁),经营家族生意,现在拥有五间餐厅,已婚,育有一名3岁儿子(陈明)。陈先生是一位保守投资者,加上因忙于打理家族生意,故积蓄主要为银行存款,他希望以有效及稳定入息计划,确保他的财富可以世代相传。
因此陈先生选择投保月月丰收2入息计划,更于保单生效后委任陈太太为后续保单持有人,并于供款年期完结后,委任儿子为后续受保人,倘若陈先生不幸身故,儿子成为新受保人,陈太太亦成为新保单持有人,继续行使保单权益,让保单继续传承,确保家人甚至代代生活无忧。

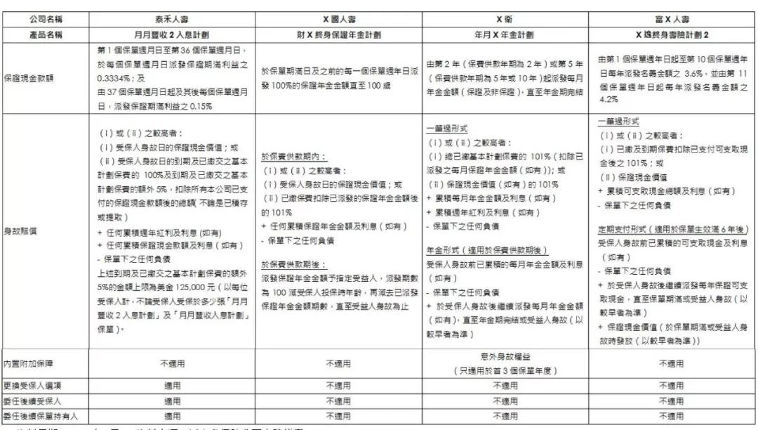
香港泰禾人寿月月丰收2市场对比



[pdf-embedder url=”https://img.hkinsu.com/2019/08/Splendid_Harvest_2_TC_1906.pdf”]
关于香港泰禾人寿
泰禾人寿保险有限公司(下称「泰禾人寿」)拥有服务香港近30年的基础,现成为集团旗下金融业务的重要成员,积极开拓国际金融业务,充分发挥协同优势,满足不同客户层面的寿险需求。

泰禾人寿以「背靠中国、立足香港、面向国际」的发展策略,实现集团的「国际化大金融」全产业链。凭借集团雄厚实力,包括医疗网络、金融投资能力、庞大客户资源,以及过往服务香港近30年的专业保险营运及管理基础,泰禾人寿在保险市场上占尽优势,务求透过全面布局周全服务客户一生。

香港泰禾人寿保险有限公司前身为大新人寿保险有限公司,成立于1990年,原是大新金融集团旗下公司,主要在香港销售保险产品。