今天给大家分享香港宏利保险的重疾险「活耀人生危疾保2」(加强版)建议书,有关「活耀人生危疾保2」(加强版)的具体详情,可以参见:宏利推出两款重疾险产品「活耀人生危疾保2」及「活耀人生危疾保2 (加强版)」。
投保人姓名:VIP
投保人年龄:5岁
投保保额:7万美元
缴费期限:10年
每年保费:1817美元
保障期限:终身
「活耀人生危疾保2」(加强版)建议书概览

「活耀人生危疾保2」(加强版)保障范围

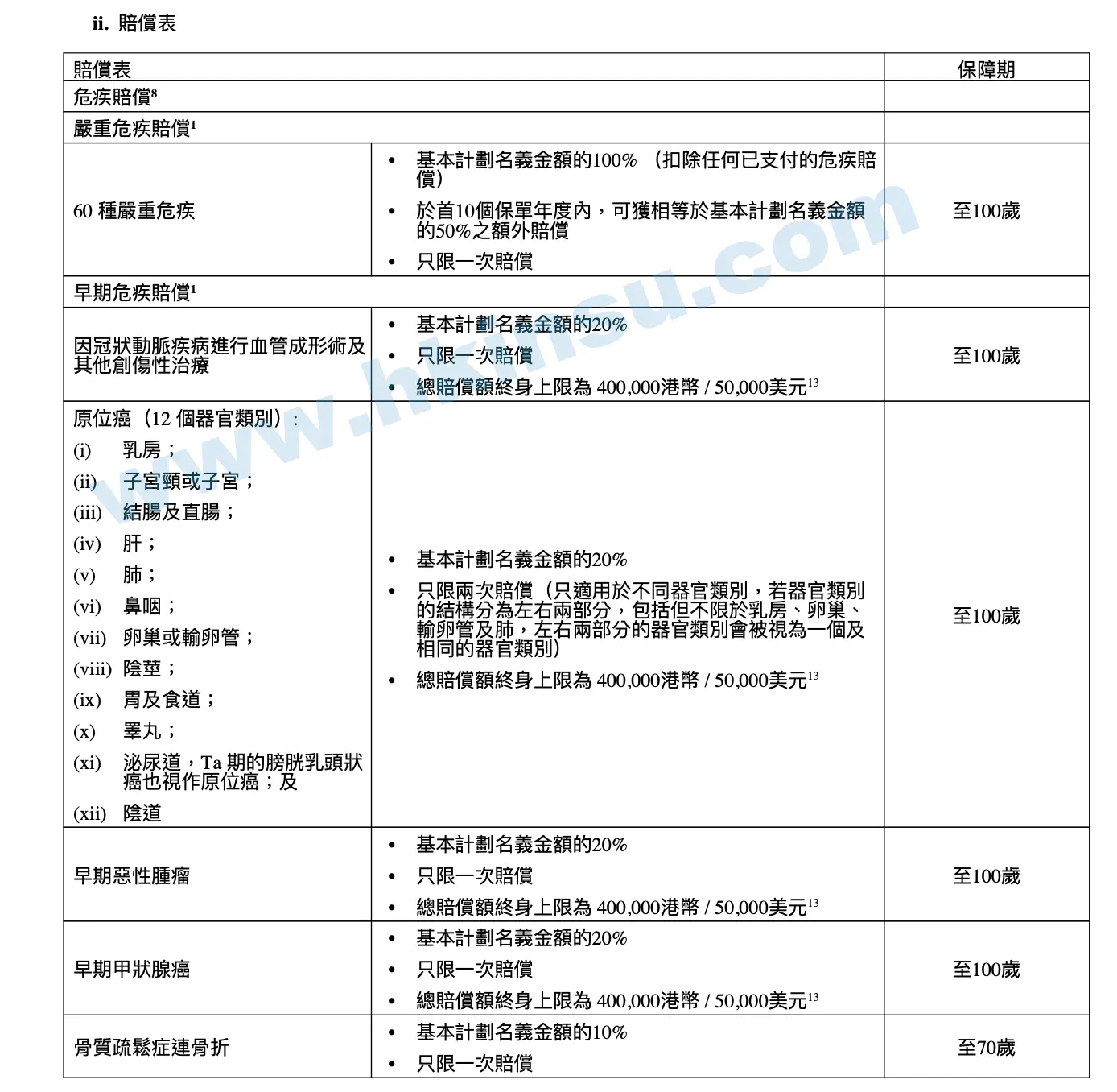
「活耀人生危疾保2」(加强版)保障疾病明细


「活耀人生危疾保2」(加强版)现金价值

有关「活耀人生危疾保2」(加强版)更多详情,请点击页面上的联系方式咨询。
