什么是隔代投保?
香港保险隔代投保非常常见(外)祖父母当投保人,(外)孙子或孙女当受保人给孩子存一笔教育基金或创业金既是传递了家族的一种文化,还达到了传承财富的目的,同时也把爱传递了下去。
香港保险隔代投保的作用
1.财富传承
提前给孩子储备一笔教育基金,给孩子一个确定的未来。
如果孩子不用这笔教育基金,也可以作为一笔婚嫁金,或者在他长大成人时用这一笔钱作为创业启动金。长辈可以通过保险将这份对孙辈的爱传递下去。
2.资产隔离
在如此浮躁的社会中,婚姻成了最不牢靠的关系基础,为避免因为婚姻破坏而造成财产分割或者婚姻破裂造成的经济困难等,保险的功能性可以定性的传承给孙辈,做到防患于未然。

3.债务隔离
这类客户建议用“隔代投保”进行一些债务规划:小孩作为受保人,外/祖父母作为保单持有人,而保费可以通过赠予的方式给到持有人缴付保费。即使企业经营出现风险,还可以通过领取保单现金价值来度过危机。
同时,为了防范一些道德风险,比如老人可能因为受骗等而退保,或者因突发身故保单变成遗产等,孩子父母可以和老一辈签署一份赠予合约,在合约内作出一些对保单的限制。
香港保险哪些可以「隔代投保」?
第一,重疾险 (个别公司除外)
根据医学统计,每年出生的新生儿中,约有2~3%罹患先天性疾病,其成因多是染色体异常、基因遗传、致畸胎因素及其他不明原因等。而先天性疾病一旦出现会给家庭和社会带来严重负担,让患儿和家庭痛苦不堪。目前香港已经有重疾险为先天性疾病提供保障。
其次,恶性肿瘤已经成为儿童的第二大杀手,仅次于意外伤害,以白血病、脑肿瘤、淋巴瘤等居多,其中白血病占到30%-40%。随着医学的发展,白血病已不再是不治之症,白血病5年生存率达到74.4%并有希望治愈。白血病治疗一般需要2-3年的时间,花费在50万-80万元。美国最新研制的新药对白血病有重大突破,但是该药定价为一次治疗47.5万美元,超过300万人民币!
第二,储蓄分红险 (个别公司除外)
子女教育费用在居民总消费中排名第一位,超过养老和住房。大约有四分之一家庭子女的教育费用占用夫妻总收入的50%以上,最高的甚至是夫妻总收入的7倍。而现如今中国大多数都是独生子女家庭,因此孩子在一个家中的地位可想而知。不仅仅是父母非常关注孩子的健康、教育等保障问题,祖父母、外祖父母对孙子女的更是十分关爱。
香港保险「隔代投保」怎么买?
隔代投保投保所需文件
- 儿童出生证
- 儿童父母身份证复印件
- (外)祖父母及(外)孙子女的关系证明(如儿童父母的出生证、户口本、公安机关出具的关系证明等)
- 投保人签署《18岁以下建议被保人之信讬声明》
- 儿童父/母签署《信讬同意书》
- 投保人及儿童父/母共同签署《委任后备信讬人》,预防老人家先离世。
隔代投保注意事项
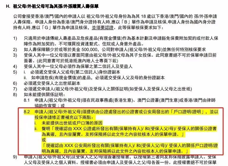
1. 因为隔代投保是需要证明祖孙之间的关系的,大多数是通过(外)祖父母和孩子父母的户口本、孩子父母与孩子的户口本来间接证明(外)祖父母与孩子之间的关系。但是大多数孩子父母在结婚时已把户口迁移,从而无法提供与祖父母辈的户口本。

这种情况下可以去户口所在地公安局开具户口证明,目前内地公安局证明是被安盛认可的。
2. 如果在内地未开证明的,可以去以下地址领取如下图所示的一份宣誓文件,在香港民政署进行“宣誓”来证明关系。这种关系证明也是香港各保险公司都认可的哦。


3. 还有就是需要孩子的监护人在内地签署好《同意书》和《授权书》,并且签名带好原件过去才可以,这2份文件可以通过你的保险代理人获取哦~