香港银行开户貌似总能成为话题,到底怎么样才能香港开户呢?我来总结一句话:假如您手上有大额的资产,那么银行就不会对您有那么多要求,主动会帮您开户,当然作为普通人,一般是没有那些想法想把资金放入香港银行的,但是又想开户,银行有哪些纸面上的要求呢?最近,我们走访了陆港七家银行,其中四家中资,三家外资,来看看香港开户到底应该怎么开。

香港开户基本常识
1、开海外账户,不一定得到香港
中资银行,比如中行、工行、招行、建行,在内地很多城市都可以做见证开户。相对来说工行和建行好操作一些。每个城市要求都不一样,具体可以自己打电话咨询。总体看,资金要求普遍比香港高,基本都要存入10-20万左右,招行则要500万。
2、开户标准不尽相同
每个银行网点、每个业务经理,给到的答案都不一样。比如小伙伴在红磡问的银行说开不了,在中环问的又是另一套说辞。所以,如果在一家碰壁了,可以换一家试试。因此,本文描述的情况也只是其中一家的答案,其他网点可能会有差异。
3、尽量找总行
香港中环的皇后大道中那条路上,聚集了各大银行,相当方便。大部分银行的总行也都在那,总行的权限可能稍微多一些。香港的银行周末只有周六上午上班,开一个账户至少2个小时,建议工作日过去。
4、能开尽早开
由于大陆目前对香港开户卡得比较紧,所以香港这边的银行,对开户的政策也经常变动。本篇只是当下的开户要求,也许一天以后、一个月以后,就会有变化。所以,能开尽早开。
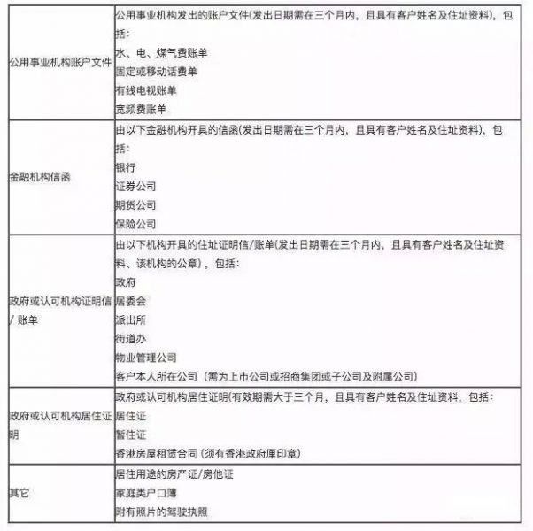
5、所需材料
对于大陆居民在香港开户,至少需要三样文件:大陆身份证、港澳通行证和住址证明。住址证明可以是以下这些材料之一即可:

一些香港银行开户的要求更加严格,还需要提供内地的税务编号和入境时海关给的那张小纸条(千万别顺手就扔了)。所以,以上资料,在出发之前尽量全部准备好。
每家香港银行开户审批的速度不一,而且通过率也不同,所以为保险起见,对于不经常往返香港的朋友,建议可以同时开两家银行的账户。
6、香港开户门槛
总体看,中资银行比外资银行的开户门槛低。但如果资金金额较大,建议开外资银行的账户,安全、隐私、服务更好。
不同的开户门槛,差异体现在账户类型和服务上。
比如门槛是1万港币的储蓄账户,级别比较低,类型上只是做储蓄之用,做日常小额的交易问题不大。但所以如果有大笔资金频繁进出(渣打银行表示上限是20万),可能会被认为在从事非法活动(如洗黑钱),存在风险。
门槛是20万港币或者更高级别的账户(不仅仅指存款,包括该账户名下的股票、基金等,合计20万港币),账户的目的是投资。这类账户会有专门的业务经理一对一跟进对接,可以指导客户如何合理地使用资金,规避风险。
另,香港的账户都属于综合账户,可以开通各种货币的子账户,比如港币、美元、日元、英镑等等,客户可以选择最划算的汇率,把钱存入各个子账户里。
以上指的1万、20万等等的金额要求,也并不是强制性的,如果账户里少于这些金额也不是不可以,只是每个月要交一笔管理费。
如果只是想先开个账户放著。当然选门槛低的就行。但这个账户也最好不要一直不用,偶尔登录一下网银,偶尔转点钱。长期不动也容易被认定账户异常,或者被冻结。
香港各家银行开户门槛
提醒:满足香港开户门槛,不代表可以100%开户成功。
1、中国建设银行
建行是六家银行中门槛最低的。开户要求身份证、港澳通行证、地址证明和入境的小纸条。
只要月均余额高于5000港币,就可以免除每月50港币的月费。
2、招商银行
招商银行在香港只有一个网点(地址:香港中环夏悫道12号美国银行中心21楼)。
招行的要求比较灵活,只要前三个月平均余额高于10万港币,之后就可以免去10港币的月费。月费很低,所以存不存这笔钱都无所谓了。
到香港开招行的户,感觉省了500万……
3、中国银行
一般的储蓄账户,门槛也比较低,月均1万港币免月费。
带齐基础的三个证件就可以。
用作投资的账户,这家也门槛也比较低,1万港币就可以。
4、渣打银行
渣打银行的开户,需要的资料比较多。除了上述三个基础证件,还有税务编号,最好还能提供尽量多的资金证明。
账户有1万、20万和100万港币三个档次。1万港币的储蓄账户审核相对严格。20万和100万的,是可以帮客户“尽量审批”的。
但是渣打一般是强制要求买金融产品才给开户,不是每一个客户都有这个需求,所以不是很推荐。
5、汇丰银行
除了基础的三个证件,汇丰还需要提供内地的税务编号。
一般只能提供20万和100万的开户服务,分别是汇丰运筹理财和卓越理财。
建议带近三个月的资产证明过来开户,且显示资产不低于20万港币。
6、花旗银行
花旗银行的门槛是最高的,要求150万港币。而且要求在一个月内汇入150万港币,不然账户会被冻结。
7、永隆银行
永隆银行的门槛是以前比较低的,要求存5000港币就可以。但是最近随著开户的收紧,审核也严格了。
友情提醒
1、现在国内可以见证开户的银行,除了中资银行,像汇丰、渣打、花旗这些外资银行,也是可以操作的,需要先在国内银行做最少50万人民币的存款或理财。您也可以直接飞去香港的银行开户,像汇丰,现在1万港币的储蓄账户开户难度很大,基本要申请100万港币以上的卓越理财。
2、见证开户的时间,以前需要1~2周时间,最近审理严格,可能需要最长1个月时间。
3、去香港开户,大家不要抱希望还能开1万港币的普通账户了,目前各大银行开户要求基本在20~200万港币之间,需要在指定时间内资金到帐。香港投资移民的客户,有原则批,门槛会低很多。
4、关于需要填写的税号,个人开户目前提供国内身份证号码即可。
5、无论你开户是为了分散投资还是购买保险,请务必保留入境小白纸,作为您合法入境并在签证有效期内逗留的合法凭证!
6、既然过去香港,建议开立2个或以上不同银行的帐户,这样会方便您在接受国内款项时,避免了同一个帐户短期内有大额进账被监控或者到不了帐的麻烦,尤其是需要办理移民的朋友。
如果没有资产也想香港开户,可以选择我们,我们可以帮您预约银行的,开户基本没有问题,需要的客户,请扫描页面上的二维码联系我们。
评论列表(1条)
建议有开户需求的,尽快去香港开户,现在开户越来越难了。