Warning: Undefined array key 3 in /www/wwwroot/www.hkinsu.com/wp-content/plugins/wpchinese-switcher-main/wpchinese-switcher.php on line 777
香港友邦:教你看懂「電子繳費通知書 」 - 香港保險資訊網

香港友邦:教你看懂「電子繳費通知書 」

很多人買了香港保險後,遇到續費的時候,一頭霧水,如果是在香港保險公司顧問那裡購買的話,倒沒有問題,顧問會幫你解答,如果您是在內地一些非法的第三方或者經紀公司那購買的話,那就麻煩了,因為你不知道該去找誰,於是默默的拿出保單,搜索保險公司的客服電話,去問客服,但是你不覺得不方便嗎?今天我們就香港友邦的電子繳費通知書,給大家詳細介紹一下。

640 11

我們可以看到,友邦會

  • 於保費到期日前28日發出繳費通知書給予客戶;
  • 於保費到期日後1日發送簡訊到客戶登記在友X的手機號碼上;
  • 於保費到期日後15日發出寬限期滿通知書;
  • 於保費到期日後23日發出保費到期簡訊給客戶。

注意到,只有繳費通知書會提前通知客戶,而其餘的通知則會在保費到期日後發送。這裡要說明的是,在保費到期日之後,保險公司還會給客戶30天的寬限期做緩衝,供客戶操作繳納續期保費。所以整體來看,留給客戶繳納續期保費的時間還是很寬裕的。

看到這裡很多夥伴會產生疑問,我怎麼沒有收到繳費通知書?

其實為了環保,現在友X在投保時會建議大多數客戶接收電子繳費通知書而非紙質版本,而且紙質版本由香港經過平郵寄往大陸在時效性上肯定有延遲,不夠效率。

如何查詢自己的電子繳費通知書呢?

首先需要客戶登錄友邦官網,通過每個客戶獨有的客戶號碼及密碼登錄客戶專頁,在客戶專頁首頁上方點擊【友邦電子通知書/合約】即可查閱到自己的電子繳費通知書。(如下圖)

640 1 5

查閱到繳費通知書後,關於繳費金額多少,何時繳費,如何繳費等等一系列問題都可以在繳費通知書上得到答案。

如圖所示,繳費通知書第一頁會列明客戶的詳細信息比如地址、保單號、繳費賬號等等,這裡需要關注的信息是保費到期日,應繳保費,保費回贈抵扣金額以及右下角寫明的凈應繳保費。

640 2 4

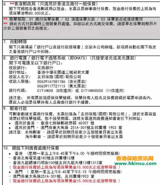
繳費通知書第二頁則詳細列明了10種不同的繳費方法以及友邦的客戶服務熱線等信息。

640 3 3

640 4 1

查詢熱線:

640 5 1

最後,在這裡再強烈建議各位客戶抓緊時間開立香港銀行賬戶,賬戶在手,和保單做一個DDA綁定,到時候自動扣款就更方便了。

香港保險資訊網累計為500萬訪客提供香港保險最新資訊,專業香港保險從者為您提供一站式香港保險投保和售後服務。
是的,內地人可以購買香港的保險,但需要親自赴港簽署保單,這是香港金融管理局的規定。此外,內地投保人購買的主要險種包括儲蓄型保險、重疾險、壽險和醫療保險。內地人購買香港保險的主要優勢在於產品種類多樣、保費相對較低且具有全球醫療保障。
香港保險產品的保單受香港法律保護,不適用於內地的法律制度。如果發生糾紛,通常需要依據香港的保險條例處理​。
香港儲蓄型保險因收益率較高和稅務優惠政策,通常被認為是較好的理財工具,尤其適合長期儲蓄。但需考慮匯率和跨境操作等因素​。

3
上一篇 2017-11-07
下一篇 2017-11-09

更多相關內容

  • 香港友邦保險(AIA)充裕未來美元儲蓄計劃條款下載

    香港友邦保險(AIA)自2015年發布第一代充裕未來美元儲蓄計劃以來,這款產品就迅速成為香港地區很有優勢的儲蓄理財分紅產品,到今年已經是第三代,我們平時接觸最多的就是該產品的建議書和各種收益,卻很少關注到產品條款,例如保單裡面的各種日期、名…

    2018-10-27
    41.8K
  • 友邦香港(AIA)連續三年榮獲服務及品牌大獎

    友邦香港(AIA)最近於《星島日報》主辦的「星鑽服務大獎2019」—「人壽保險服務組別」中脫穎而出,以及於親子網站「Oh!爸媽」舉辦的「Oh!爸媽最愛品牌大獎2019」中贏得「健康保障爸媽最愛大獎」,為友邦香港連續第三年獲得這兩個獎項,印證…

    2020-04-02
    29.9K
  • 香港友邦與中國人壽的免責條款對比

    香港友邦與中國人壽均為世界排名前十的保險公司之一,香港保險無任是在保費、保額、賠付等方面都有較大優勢,那對於重疾險方面的產品,香港友邦與中國人壽又有哪些區別呢?今天我們就香港友邦重疾產品:「加裕倍安保」與中國人壽重疾產品:「國壽康寧」的免責…

    2017-09-13
    43.6K
  • 香港友邦(AIA)「充裕未來計劃3 」2021年分紅實現率111%

    近日,香港友邦(AIA)「充裕未來計劃 3 」 2021分紅實現率,公布第3個保單周年日的總現金價值比率,為保單繕發時預期總現金價值之111%。 友邦「充裕未來計劃」 2021分紅實現率,公布第6個保單周年日的總現金價值比率,為保單繕發時預…

    2021-07-12
    32.5K
  • 友邦香港榮譽主席林文德獲頒「香港保險業大獎 2018 - 終身成就獎」

    友邦香港及澳門榮譽主席林文德先生於香港保險業聯會主辦的「香港保險業大獎2018」中,榮獲特別設立之「終身成就獎」殊榮。此業界至高榮譽表揚林先生畢生奉獻給香港保險業,展現出領袖的睿智遠見,為推動業界發展及提升業界地位作出重大貢獻。 友邦香港及…

    2018-09-12
    29.3K
  • 香港友邦(AIA)加裕智倍保-器官移植保障條款視頻介紹

    香港友邦保險公司(AIA)最新重疾險產品,加裕智倍保,重新定義了重疾險概念,首創的家庭成員保障和先天性兒童疾病保障,相信會受到客戶的青睞,其實很多客戶對重疾險中的器官移植保障條款,並不是很熟悉,今天我們就此疑問,給大家帶來的是香港AIA醫務…

    2018-01-05
    23.9K
  • 香港友邦(AIA)最新重疾險「簡護危疾保」詳細介紹

    香港友邦(AIA)新重疾險-簡護危疾保,已於2020年7月17日上線。「簡護危疾保」是「優越危疾保障計劃」的升級版。今天香港保險資訊網給大家帶來這款計劃的詳細介紹。 一、保障利益及特點 消費型重疾險,保障至80歲,集重疾保障、人壽保障於一身…

    2020-07-28
    61.1K
  • 香港友邦保險產品之-友邦亞洲至尊明珠高端醫療計劃

    首先要談的是,高端醫療計劃不是為富人所專門設定的,對於想要更加周全靈活,更好醫療保障的小康家庭可以輕鬆辦到。友邦的至尊明珠計劃分為在亞洲地區就醫,全球就醫和除美國以外的全球就醫三個版本,但是對於中國內地居民,首推的還是亞洲版本,因為保費是三…

    2016-05-21
    46.6K
  • 香港友邦(AIA)最新投保推廣優惠活動(截止至2021年3月31日)

    香港友邦(AIA)最新投保推廣優惠活動(截止至2021年3月31日)具體如下: 指定保障計劃保費回贈推廣 「加裕智倍保3」系列保費回贈推廣 「充裕未來‧盈尚」保費回贈/折扣推廣 2021年1月1日至2021年2月28日 5年/10年保費繳付…

    2021-02-18
    43.3K
  • 香港友邦保險(AIA)新聞資訊匯總

    友邦(AIA)委任張曉宇為區域首席執行官(2024/11/22) 友邦保險(AIA)宣布,任命張曉宇為區域首席執行官,並於獲得所有必要的監管批准後生效。張曉宇將負責友邦保險於中國內地、南韓和越南經營的業務。 他將出任集團執行委員會成員,並向…

    2024-11-22
    31.0K

發表回復

您的郵箱地址不會被公開。 必填項已用 * 標註